Build a Borderless AI Operation Ecosystem For Hotels

Onebox Takes AI As The Core Engine, Connects All Scenario Data And Service Links Of Hotels, Builds a Borderless Hotel AI Operation Ecosystem, And Enables Efficient Collaboration Among Management, Service And Marketing. It Breaks System Barriers And Scenario Limitations, Reshapes Hotel Operation Efficiency With An Integrated Intelligent Solution, And Creates Sustainable Value For Guests And Operators.

Contact Us
OneBox Streamlined Deployment Solution for Newly Opened Hotels

OneBox Streamlined Deployment Solution for Newly Opened Hotels

1. Core Solution Positioning
Establish a native integrated communication and operation infrastructure from scratch, fully synchronized with decoration and construction throughout the process, free of legacy hardware burdens. Complete hardware pre-embedding, network configuration and system integration in one step, achieving full-function implementation upon opening. An automatic backup mechanism for network outages is equipped to ensure stable operation.
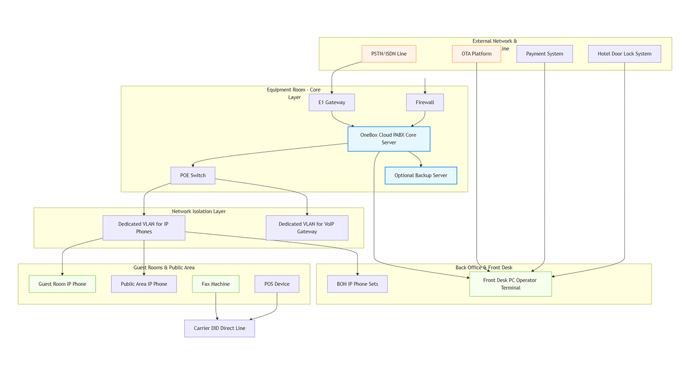
2. Core Hardware Deployment and Network Configuration
Core Equipment Room Construction: Deploy OneBox Cloud PABX core equipment, E1 Gateway, firewall and POE switches in a dedicated weak current equipment room, with optional backup server; lay FDDI/CAT6 standard cables, connect to PSTN, Telco ISDN equipment and external network access, realizing standardized line pre-embedding.
Terminal Point Deployment: Connection points of IP phones in all guest rooms and public areas are uniformly connected to POE switches; fax machines and POS machines are directly connected to the operator’s DID numbers without passing through internal network switches, ensuring independent and stable operation.
Dedicated Network Isolation: Separate VLANs are configured for IP phones, VoIP gateways and POE switches, providing a dedicated channel to access OneBox Cloud PABX, avoiding interference from internal network data, and ensuring low-latency and smooth voice communication.
Background Terminal Configuration: Deploy PC Operator terminals at the front desk to realize one-stop operation of telecommunication, room status and billing. All guest room IP EXT terminals form a unified internal network.
3. System Deployment and Commissioning Steps
Basic Configuration: Complete hardware cabling and installation synchronized with decoration before opening; input guest room information, employee permissions and billing rules; finish commissioning of SIP and H.323 communication protocols; enable full functions including internal calls, external line transfer and wake-up service.
Third-Party Integration: Directly connect with OTA, payment and door lock systems to realize automatic synchronization of orders, room status and consumption data, without manual secondary entry.
Backup Function Commissioning: Enable the optional backup server and debug the network outage switching logic to ensure automatic switching to the local backup server within 5 minutes in case of disconnection, supporting basic functions such as internal calls, incoming and outgoing calls; automatically switch back to OneBox Cloud within 5 minutes after network recovery.
4. Launch and Support
Complete full-system stress testing one week before opening, covering scenarios such as full occupancy, peak check-out and simulated network outages to eliminate potential faults.
Provide simplified operation training for front desk and engineering staff. The technical team will be on-site for 3–7 days during opening for support, followed by remote operation and maintenance monitoring in the later stage.
Core Technical Points: Independent VLAN network isolation, unified access via POE switches, 5-minute automatic backup switching upon network failure, native networking of all IP terminals
OneBox Streamlined Deployment Solution for Renovated (Old) Hotels

OneBox Streamlined Deployment Solution for Renovated (Old) Hotels

1. Core Positioning of the Solution
Prioritize reuse of existing facilities and non-stop renovation, minimize construction and modification, and be compatible with legacy hardware and wiring. Smooth transition is realized through gateway adaptation, followed by grayscale switching after dual-system parallel operation, without affecting normal operation throughout the process. Reusing existing lines reduces renovation costs.
2. Core Hardware Renovation and Network Configuration
Core of existing facility reuse: Fully retain the hotel’s existing wiring, analog phones, fax machines and POS equipment without dismantling original hardware. Legacy devices are connected to the OneBox cloud platform by adding VoIP gateways, and the capacity of VoIP gateways is expanded to match the number of guest rooms.
Partial hardware replacement: Only replace the original digital phones in the Back of House (BOH) area with IP phones to improve internal communication efficiency; all analog terminals in guest rooms and at the front desk are retained.
Equipment room and line renovation: Add E1 Gateway and adaptation gateways in the existing weak current equipment room, connect to the original multi-pair cables through the MDF distribution frame, and reuse existing E1 fixed-line, PSTN and ISDN lines without slotting or rewiring.
Network optimization: Reuse existing CAT6 cables, install firewalls to ensure network security, and realize interconnection between legacy analog terminals (ANALOG EXT) and the cloud platform through gateways.
3. System Deployment and Commissioning Steps
Step-by-step renovation: Carry out regional construction at night or during off-peak seasons, giving priority to vacant guest rooms. The new and old systems run in parallel; the original system undertakes orders normally while the new system is debugged synchronously to avoid operation interruption.
Compatibility and adaptation debugging: Debug VoIP gateway parameters, realize data transmission between analog phones, faxes, POS and the cloud platform, retain the original call and billing logic, and adapt to data integration with the existing PMS system.
Backup function reuse: Optional local backup server deployment, automatic switching to local mode within 5 minutes upon network disconnection to ensure basic call functions; automatic switching back to the cloud platform within 5 minutes after network recovery, consistent with the backup logic of new hotels.
3. Switchover and Support
Implement grayscale switching of operation permissions in batches. Single-area switching is controlled within 1 hour. The old system remains hot standby throughout the process and can be rolled back immediately in case of problems.
Provide on-the-job operation training for staff to adapt to original operating habits and simplify processes; gradually decommission legacy systems and clean up abandoned lines after renovation.
Core Technical Points: VoIP gateway adaptation for legacy devices, full reuse of wiring and analog terminals, partial replacement of back-office IP phones, non-stop grayscale switching, consistent network disconnection backup mechanism
General Core Support for Both Solutions
Network interruption backup: Applicable to both new and old hotels. Automatic switching to local backup within 5 minutes, and switching back to the cloud platform within 5 minutes after recovery, ensuring uninterrupted basic incoming/outgoing and internal calls.
Operation and maintenance support: 7×24-hour remote monitoring, rapid response to sudden failures, regular system iteration and upgrade.
Compliance requirements: Encrypted data storage, secure and compliant guest information and operation data, support for historical data traceability.

Are You Ready?

Follow Onebox Into A Brand-New Era Of Hotel Operations And Cloud Communications!